A client reached out with a mobile app idea that he was quite passionate about.
Imagine an app that automatically responds to congratulatory texts, whether it’s your birthday or any other special occasion or holiday. Simply enter all your special occasion dates or holidays and the app will respond with a “thank you” note.
You can set a custom response with emojis animated gifs or pics to respond with. You can also set the app to alert you when its someone else’s special occasion and tap “OK” to send them a text as well!
Product: Mobile app concept
Target audience: iOS users in United States.
Problem to solve: Feeling overwhelmed with amount of incoming messages while trying to focus on work or current matters.
The challenge: Is this something that consumers would actually be interested in using?
While nothing was available for iOS, i found multiple requests for it in iOS forums some even on apple.com. I also uncovered multiple apps available for Android with over >100K and >1M downloads on GogglePlay.
Additional possible features were realized during this analysis, such as:

To gauge interest of the overall concept, I set up a 10 question online survey and sent it out to 100 participants.
Results showed a positive reaction of 61% and need of 41% among the target audience.

I mapped out the users’ steps to see how I could simplify their journey to help them reach their most important goals with the product.


A market research survey was then sent to 100 participants, listing the description, its features and interface designs.
Results closely matched previous survey reinforcing the market interest.


Decisions made based on results from research and testing.

A list of requirements were created to help garner accurate estimates from iOS developers.
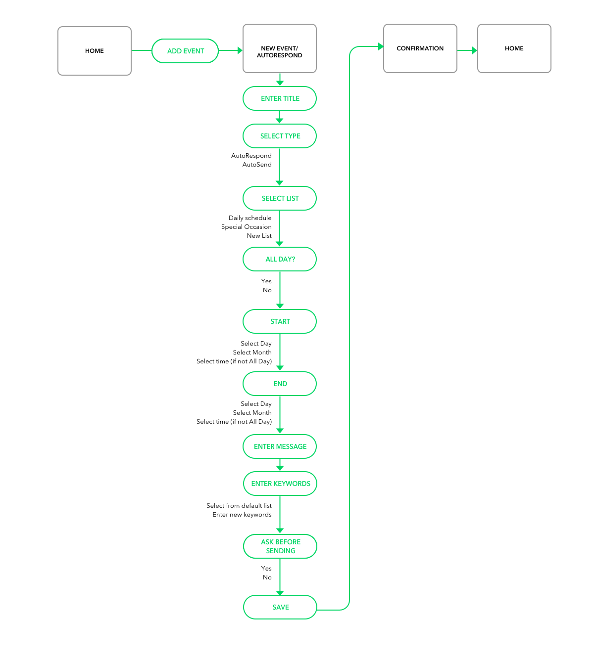
AutoRespond:
New Event:
AutoSend:
Help:
Review with development sooner!
While the initial goal was to refine the concept for a more thorough list of requirements, this process backfired.
Feedback from my mobile engineering:

Additional information with links to the prototype and user testing videos:
Selected Works
JD's House of BaconBranding and Website Design
Team Management PlatformProduct Design
Virtual AdvisorMobile app design
SimpleStartMobile App Design
fuseMeProduct Design
AutoRespondMobile App Design